新闻中心 - 台达UPS电源光伏行业应用方案 - 台达

2011/9/19

台达UPS电源光伏行业应用方案

项目需求描述:

1. 现场已有市电油机双路ATS输入配电柜设备。
2. 需要UPS保护的重要负载:
a) 日本单晶硅线切割机2台,功耗30KW/台;马达性负载,工作电压三相200V/115V(设备内部已标配380V/220V—>200V/115V变压器),可以不同时启动,但需要同时工作。
b) 曝光机2台;功耗10KVA/台,即8KW/台;工作电压三相200V/115V。
3. 当市电出现故障中断后,现有柴油发电机需要90秒钟的时间(冬天发电机可能会需要5分钟左右的时间)才能完成负载的正常供电,短暂的停电将会导致单晶硅线切割机的停止运行,导致残品硅片出现,切割机故障、不良率上升等;给生产企业造成重大的经济损失。
4. UPS电源后备时间为15分钟。
5. 抛光机和单晶硅线切割机分别位于两个车间,距离配电室较远。

解决方案:

通过在重要负载和输入配电柜之间增加UPS不间断电源,保障市电断电或故障情况下负载能够依然正常不间断工作,提高供电质量,为负载提供不间断的交流电源。根据用户实际现场及负载特性情况建议采用分散供电方式:

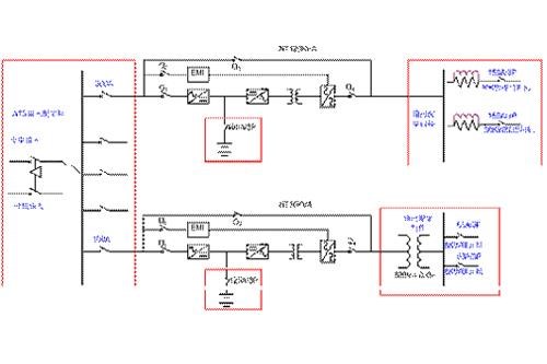
1. 即两台单晶硅线切割机配置一套UPS电源,设备由多个伺服电机带两个主轮和卷筒单元组成,正常工作时,主轮好卷筒会依次经过如下过程: ①加速→②正常运转→③减速→④完全停止→⑤反向加速→⑥反向正常转动→⑦减速→①加速…;根据马达性负载工作特性,UPS电源容量需要考虑一定的余量及增加配套选配件来完成。
2. 两台抛光机配置一套UPS电源,增加输出变压器,完成380V/220V—>200V/115V工作电压变换,适应负载设备。
3. UPS及蓄电池组建议放置在配电室。

供电系统原理图

供电系统方案

结论:

通过对用户现场的负载环境勘测和了解,配置UPS电源保障了硅晶片线切割机和曝光机的负载不断电连续运行,即使市电断电,UPS电源完全可以完成油机启动至直接带载的整个切换过程,使线切割机和曝光机等精密负载设备得到连续不间断运行,提高产品的优良率,为光伏产品生产企业提升经济效益。

新闻来源:中达电通股份有限公司